plan du site
aller au menu
aller au contenu
Bienvenue à
Naucelles
La commune
La vie municipale
La mairie
Les agents communaux
Le Conseil Municipal
Les commissions et leurs représentants
Le Centre Communal d'Action Sociale (CCAS)
Le Conseil Municipal Jeunes
Les salles communales
Le buron
La salle culturelle
Le Centre OmniSports de la Vallée de l'Authre (gymnase)
La salle séniors
Un peu d'histoire
Edouard Serre, le cantalien de l'Aéropostale
La Tour Carrée
Nos enfants
Le Groupe Scolaire
Garderie
Les enseignants et leurs classes
APE
Conseil d'école
Le restaurant scolaire
Menus
Inscriptions
Modes de reglement
Le Centre Social de la Vallée de l'Authre (CSIVA)
Les Pitious (SMA - crèche)
Et aussi ... (pour garder vos enfants)
Loisirs & services
La médiathèque
Aires de jeux
Les associations sportives
Les associations culturelles
Le Centre Social de la Vallée de l'Authre (CSIVA)
Vie économique
Marché : vendredi - 16h
Les commercants
Les artisans
Services et santé
Balades & randonnées
Voies douces
Cartes randonnées
Vos démarches administratives
Nos projets
Petites Villes de Demain (PVD)
Plan Alimentaire de Territoire (PAT)
Atlas de la Biodiversité (ABC)
Labellisation : Territoires Engagés pour la Nature (TEN)
Micro-Folie Naucelles & Authre
Qu'est ce que la Micro-Folie ?
Animations et ateliers 2024
Animations et ateliers 2025
Animations et ateliers 2026
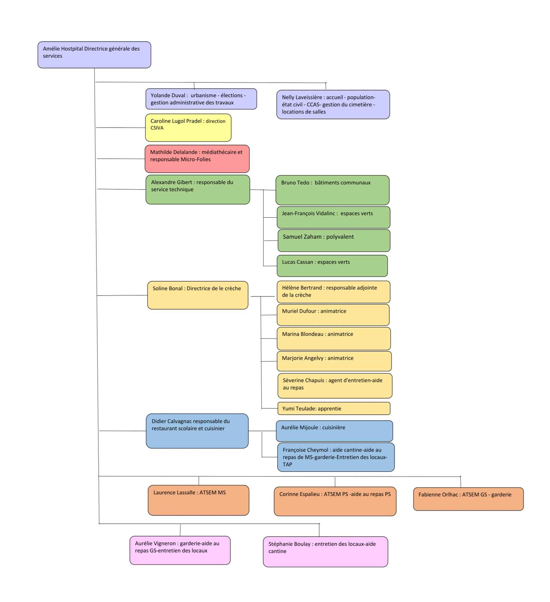
Les agents communaux
Découvrez quelles sont les personnes qui sont au service de la collectivité.
Les agents communaux,
toujours de bonne humeur.